防疫落实情况通知,疫情防控落实情况说明

防疫落实情况通知,疫情防控落实情况说明

龙马精神 2025-01-13 新闻中心 607 次浏览 0个评论

通知背景

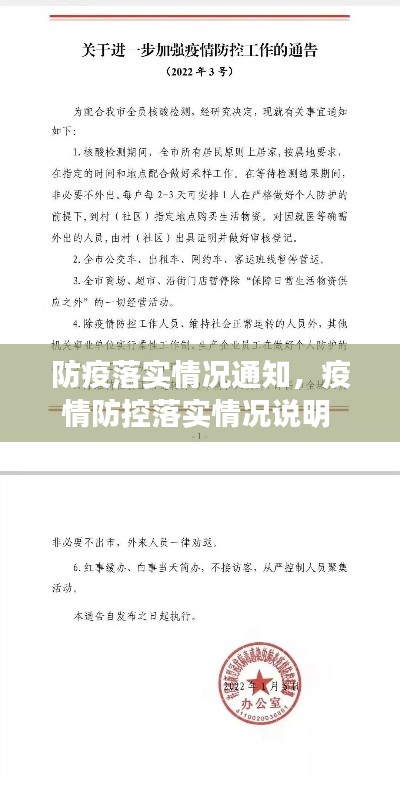
根据我国卫生健康委员会的统一部署,为有效防控新型冠状病毒疫情,保障广大人民群众的生命安全和身体健康,公司特此发布防疫落实情况通知。现将有关事项告知如下,请全体员工务必高度重视并严格执行。

防疫措施

一、加强员工健康管理

1. 员工需每日进行体温检测,如出现发热、咳嗽等症状,立即向公司报告并按照规定程序就医。

2. 员工需佩戴口罩,保持社交距离,避免拥挤场所,减少不必要的外出。

3. 公司将为员工提供充足的口罩、消毒液等防疫物资,确保员工日常防护需求。

二、严格场所消毒

1. 公司办公区域、公共区域及卫生间等场所,每日进行不少于两次的消毒工作。

2. 加强对门把手、电梯按钮、桌面等高频接触部位的消毒,确保环境清洁卫生。

3. 员工在进入办公区域前需进行手部消毒,减少病毒传播风险。

防疫落实情况通知,疫情防控落实情况说明

三、落实会议管理

1. 举办会议或活动时,需严格控制参会人数,确保参会人员间隔1米以上。

2. 会议期间,参会人员需佩戴口罩,不得随意摘下。

3. 会后,对会议室进行彻底消毒,确保下次使用时的卫生安全。

员工培训与宣传教育

1. 公司将定期组织防疫知识培训,提高员工防疫意识和自我防护能力。

2. 通过宣传栏、内部邮件、微信群等多种渠道,广泛宣传防疫政策和相关知识。

防疫落实情况通知,疫情防控落实情况说明

3. 鼓励员工关注官方疫情信息,不造谣、不信谣、不传谣,共同维护社会稳定。

防疫物资储备

1. 公司已储备一定数量的防疫物资,如口罩、消毒液、测温仪等,确保员工需求。

2. 如遇防疫物资紧缺情况,公司将及时采购,确保员工防护需求。

3. 鼓励员工节约使用防疫物资,避免浪费。

员工出差与外来人员管理

1. 员工出差需严格按照公司规定办理手续,并做好个人防护。

2. 外来人员进入公司,需提供健康码、行程码,并接受体温检测。

防疫落实情况通知,疫情防控落实情况说明

3. 如外来人员有发热、咳嗽等症状,禁止进入公司,并要求其及时就医。

防疫责任追究

1. 对未按要求落实防疫措施的员工,公司将严肃追究其责任。

2. 对故意隐瞒病情、拒不配合防疫工作的员工,公司将依法依规进行处理。

3. 对违反疫情防控纪律的单位和个人,公司将予以通报批评,并追究相关责任。

结语

疫情防控是当前一项重要的工作任务,关乎全体员工的身体健康和生命安全。请大家务必提高警惕,严格执行各项防疫措施,共同努力,坚决打赢疫情防控阻击战!

转载请注明来自湖北天正建设工程咨询有限公司,本文标题:《防疫落实情况通知,疫情防控落实情况说明 》

百度分享代码,如果开启HTTPS请参考李洋个人博客
Top